1月商业航天板块在A股热度飙升,多家公司提示股票交易风险
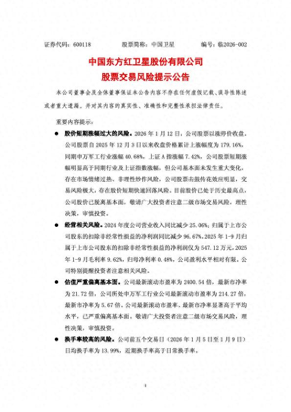
当下不远处的时期范围内,商业航天这个板块于A股市场之中热度急剧火速上扬起来。其一月十二日这一天,那个被简称为“中国卫星”的,也就是中国东方红卫星股份有限公司发布了一则风险提示方面的公告。

公告声称,在二零二六年一月十二日,中国卫星这只股票是以涨停的价格终结当日收盘情形的。自二零二五年十二月三日开始算起,公司股票的收盘价格所累积起来的上涨幅度达到了百分之一百七十九点一六,在同一时期之内,申万军工相关行业的涨幅是百分之四十点六八,上证A指的涨幅为百分之七点四二,公司股票在短期内的涨幅明显是高于同一时期行业以及上证指数涨幅的,然而公司的基本面并没有出现重大的变化,存在着市场情绪已经过度炽热、存在非理性炒作的风险,公司股票击鼓传花效应极为显著,交易风险极大,存在股价在短期内快速回落的风险。
经中国卫星作出提示得知,现阶段该公司股票价格已然处在了历史的最高点位之上,并且已经脱离了基本面状况,在此敬请广大的投资者留意二级市场的交易风险,要进行理性的决策从而审慎地开展投资 。
依据官网所做的介绍来看,中国卫星属于那种由中国航天科技集团公司第五研究院进行控股的上市公司,它还是一家航天高新技术企业,此企业专门致力于小卫星以及微小卫星的研制工作,同时也负责卫星地面应用系统的集成事宜,另外还从事终端设备的制造工作以及提供卫星运营服务 。
航天环宇发布公告,中科星图发布公告,除中国卫星外的多家商业航天相关上市公司,今天都发布了股票交易风险提示公告,或发布了股价异动公告。
1月11日,国际电信联盟官网有所显示,在2025年12月25日至本年末的31日这段期间内,我国正式向国际电信联盟提交了新增20.3万颗卫星的频率以及轨道资源的申请,该申请覆盖了14个卫星星座,其中包含中低轨卫星。 通过统计可知,这是我国到目前为止规模最大的一次国际频轨集中申报行动。
11日,新华社刊发了一篇名为《专家认为应理性看待中国新申报卫星网络资料》的文章。有相关专家表示,受到卫星频率轨道资源国际协调、系统建设、市场需求变化这样多种因素的影响,在多数情形下,相关公司后续实际实施部署的卫星规模、技术参数等方面还会开展动态优化调整。期望各界不要进行过度解读,持续支持我国航天事业发展。
相关文章
猜你喜欢
-
第三届北京商业航天大会发布全球商业航天发展指数报告2025
近日,微成都进行了报道,第三届北京商业航天产业高质量发展大会正式举行了,泰伯智库合伙人、资深分析师张迪在这个会议上正式公布了《全球商业航天发展指数报告2025》,也...
-
1月19日航天大事:神舟二十号返回,丰台冲刺万亿产业,卫星商IPO
|2026年1月20日 星期二| 神舟二十号飞船的返回舱成功实现了着陆,神舟二十三号飞船被运送到了发射中心 。 按照中国载人航天工程办公室传达的消息,在北京时间20...
-
银河航天SAR卫星在轨模拟图展示 商业航天卫星互联网技术突破
图为银河航天研制SAR卫星在轨模拟图(四颗)。 图为银河航天目前在轨8颗星模拟图。本版图片均由受访者供图 我此刻身处泰国曼谷。大家从我的身后窗户望出去,能够看到...

